交割
业务介绍
实物交割是指期货合约到期时,交易双方通过该期货合约所载商品所有权的转移,了结到期未平仓合约的过程。
业务流程
买方申报意向、卖方交标准仓单、交易所分配标准仓单、买方交款及取单、卖方收款。

不可交割持仓
业务介绍
不可交割持仓定义:自然人客户持仓、非交割单位整数倍持仓、不能交付或接收交易所规定发票的单位客户持仓、最后交易日未开立标准仓单账户持仓及交易所认定的其它持仓为不可交割持仓。
业务流程
标准仓单指引
业务介绍
标准仓单是指由交易所指定交割库在交易所标准仓单管理系统中签发给货主的,用于提取商品的凭证。交易所各期货品种合约的交割,均以电子仓单交割形式完成。
业务流程
有色、贵金属、黑色金属和能源化工仓单业务主要包括标准仓单生成和标准仓单注销等,对应管理制度主要涉及《上海期货交易所标准仓单管理办法》、《上海期货交易所交割管理办法》、《上海期货交易所燃料油期货业务细则》、《上海期货交易所黄金期货业务细则》、《上海期货交易所石油沥青期货业务细则》等业务细则。
具体业务
标准仓单生成流程(有色金属、贵金属、黑色金属、天然橡胶、纸浆、胶版印刷纸)
业务流程

燃料油、石油沥青仓库标准仓单生成流程

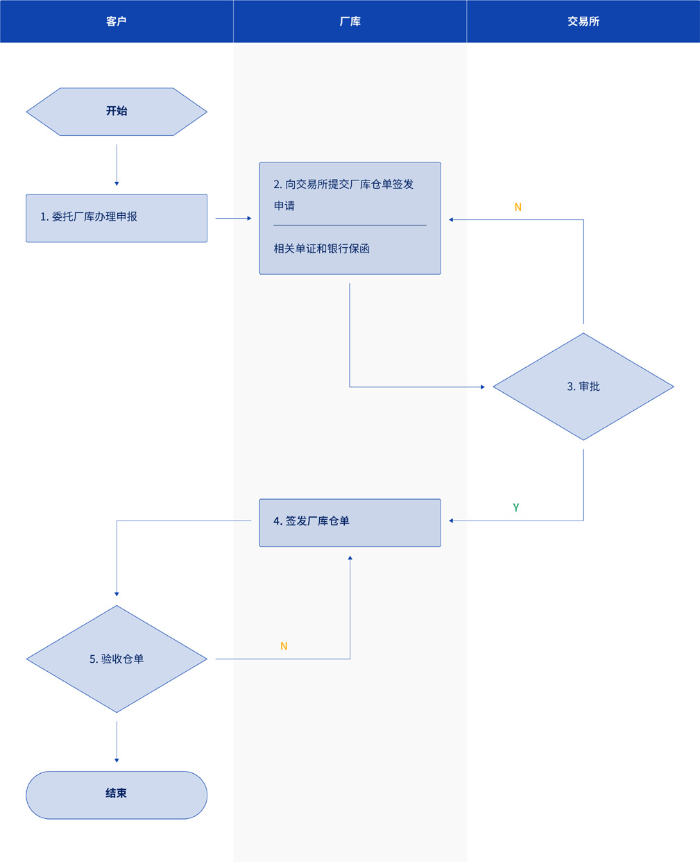
厂库标准仓单生成流程(氧化铝、螺纹钢、线材、热轧卷板、不锈钢、石油沥青、丁二烯橡胶、纸浆、胶版印刷纸)

仓库标准仓单注销

仓库标准仓单注销(黄金)
业务流程

厂库标准仓单注销(氧化铝、螺纹钢、线材、热轧卷板、不锈钢、石油沥青、丁二烯橡胶、纸浆、胶版印刷纸)

联系方式
- 有色金属:
-
王老师
联系电话:021-68400910
-
李老师
联系电话:021-68400795
- 天然橡胶:
-
贾老师
联系电话:021-68400778
-
穆老师
联系电话:021-68400801
- 贵金属:
-
李老师
联系电话:021-68400795
- 黑色金属:
-
韩老师
联系电话:021-68400877
-
熊老师
联系电话:021-68400835
-
- 纸浆、胶版印刷纸:
-
穆老师
联系电话:021-68400801
-
吴老师
联系电话:021-68400829
电子邮箱:wu.wx@shfe.com.cn
- 燃料油、石油沥青:
-
王老师
联系电话:021-68402039
电子邮箱:wang.yu2@shfe.com.cn
-
周老师
联系电话:021-68401578
-
郭老师
联系电话:021-68400867
标准仓单账户管理指引
业务介绍
交易所对标准仓单账户的日常管理工作,包含标准仓单账户开户和变更等工作。
业务流程
标准仓单账户管理工作的共涉及一个流程:标准仓单账户。
具体业务
标准仓单账户开户流程图
业务流程

标准仓单账户变更流程图
业务流程

品牌注册(认可)指引
业务介绍
为了加强对期货交割商品的管理,维护期货交易各方的合法权益,交易所对有色、黑色、贵金属、钢材和能源化工期货各品种合约的交割品采取品牌注册、认可等制度进行管理,相关合约标的产品的生产厂商,需通过交易所品牌注册、认可等,其产品方可用于相关合约的履约交割。
业务流程
品牌业务包含品牌注册(认可)、品牌变更、品牌检查和注销等,主要涉及《上海期货交易所有色金属交割商品管理规定》、《上海期货交易所氧化铝注册及认可管理规定》、《上海期货交易所贵金属交割商品注册管理规定》、《上海期货交易所钢材交割商品注册管理规定》、《上海期货交易所国产天然橡胶交割商品注册管理规定》和《上海期货交易所石油沥青注册商品管理规定》。
具体业务
品牌注册(认可)业务描述(各品种流程略有不同,详见相关品种管理规定)

品牌变更业务描述
业务流程

品牌检查和注销业务描述
业务流程

联系方式
有色金属:
-
李老师
联系电话:021-68400795
天然橡胶:
-
贾老师
联系电话:021-68400778
-
穆老师
联系电话:021-68400801
贵金属:
-
李老师
联系电话:021-68400795
20号胶:
-
吴老师
联系方式:021-68400829
电子邮箱:wu.wx@shfe.com.cn
-
贾老师
联系方式:021-68400778
黑色金属:
-
韩老师
联系电话:021-68400877
-
熊老师
联系电话:021-68400835
纸浆、胶版印刷纸:
-
穆老师
联系电话:021-68400801
-
吴老师
联系电话:021-68400829
电子邮箱:wu.wx@shfe.com.cn
石油沥青:
-
周老师
联系电话:021-68401578
-
郭老师
联系电话:021-68400867
指定交割库及质检机构指引
交割仓库业务介绍
交割仓库业务介绍
为规范交割行为,保证交割正常进行,交易所各期货品种合约的实物交割需在交易所指定交割库中进行。指定交割库是指经交易所指定的为期货合约履行实物交割的交割地点, 交易所依据相关管理办法对指定交割库的期货业务进行监管。
仓库名单及联系方式
质检机构业务介绍
业务介绍
为保障期货交割商品质量,维护市场公平交易,交易所各期货品种需由交易所指定的质检机构进行质量检验。指定质检机构是指经交易所认可的、具备相应资质和技术能力的第三方检验机构,负责对交割商品的质量、规格等指标进行权威检测与认证。交易所依据相关管理办法对指定质检机构的业务操作及检验标准进行监管。
质检机构名单及联系方式
具体业务
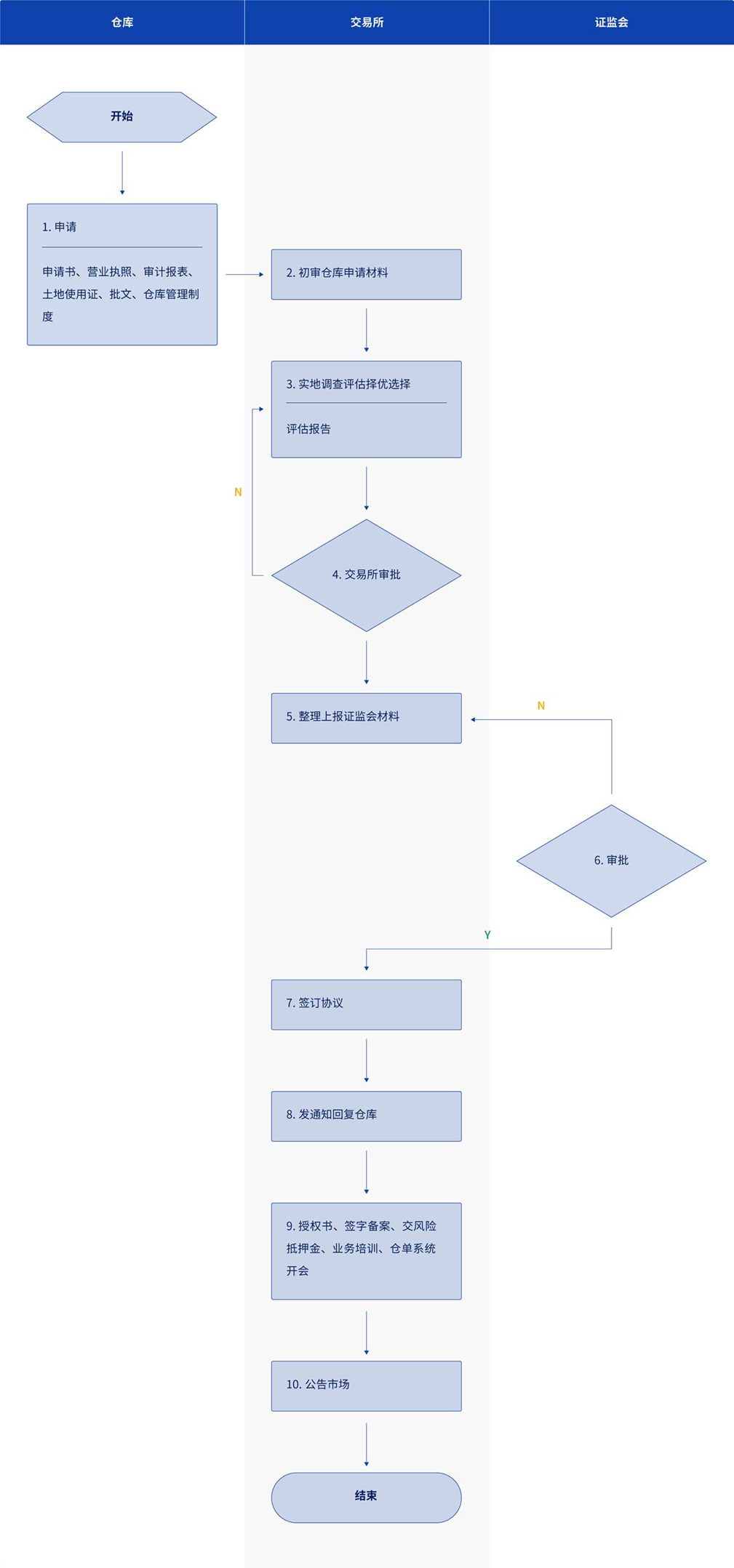
交割库新设
业务流程

交割库变更
业务流程
交割库检查

联系方式
-
黄老师联系方式:021-68402030
-
贾老师联系方式:021-68400778
-
穆老师联系方式:021-68400801
-
李老师联系电话:021-68400795
-
韩老师联系电话:021-68400877
-
熊老师联系电话:021-68400835
-
穆老师联系方式:021-68400801
-
吴老师联系方式:021-68400829电子邮箱:wu.wx@shfe.com.cn
-
王老师联系电话:021-68402039电子邮箱:wang.yu2@shfe.com.cn
-
周老师联系电话:021-68401578
-
郭老师联系电话:021-68400867
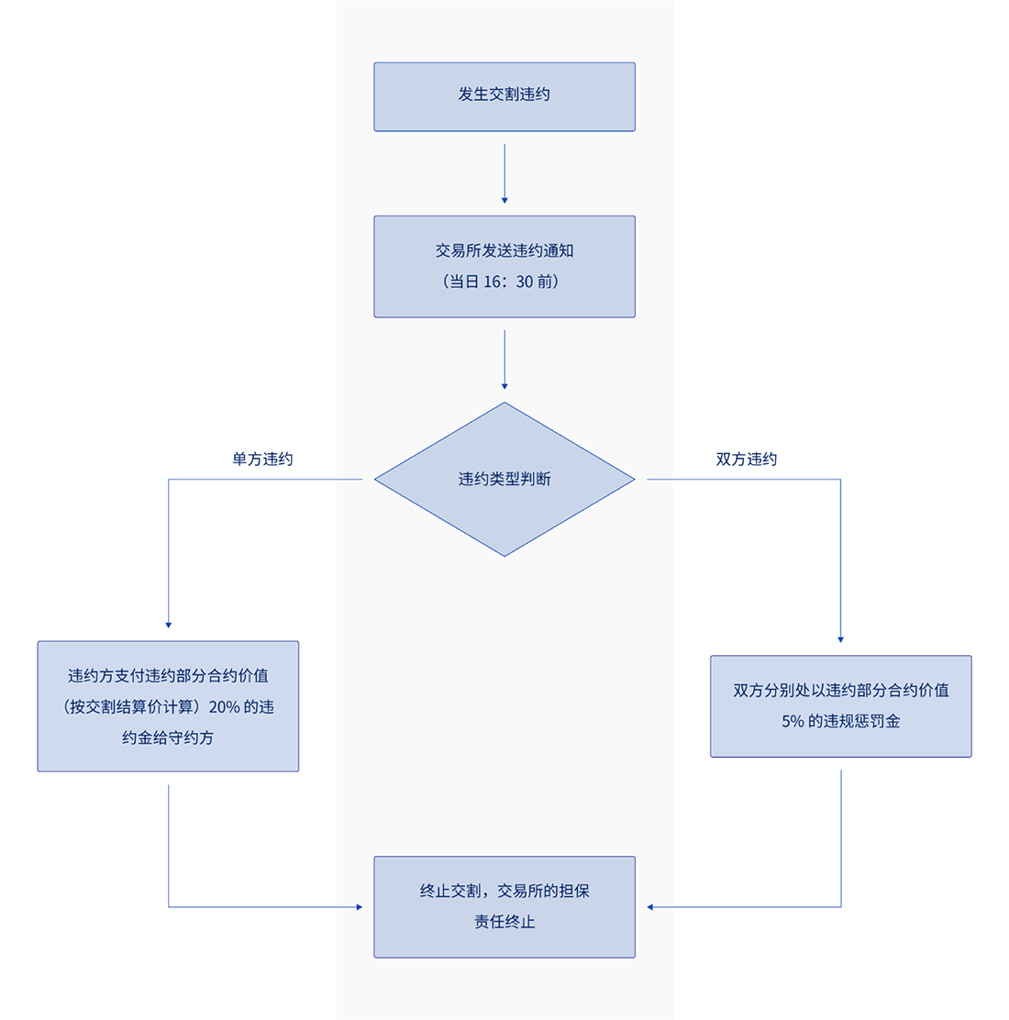
交割违约
交割违约介绍
交割违约是指在期货合约规定的交割期限内,交易一方未履行合约规定的交割义务的行为。主要包括在规定交割期限内卖方未能如数交付标准仓单的;在规定交割期限内买方未能如数解付货款的;交易所认定的其他违约行为。交易所将对违约行为进行调查,并按《上海期货交易所违规处理办法》处理,以维护市场平稳运行。
保税交割
业务介绍
期货保税交割是指以海关特殊监管区域或保税监管场所内处于保税监管状态的、期货合约所载商品作为交割标的物进行实物交割的方式。引入期货保税交割后,在交易和结算流程方面均没有改变,只是在交割中新增保税标准仓单,并进行保税交割。
具体业务
保税标准仓单生成流程
业务流程

保税标准仓单到期交割流程
业务流程

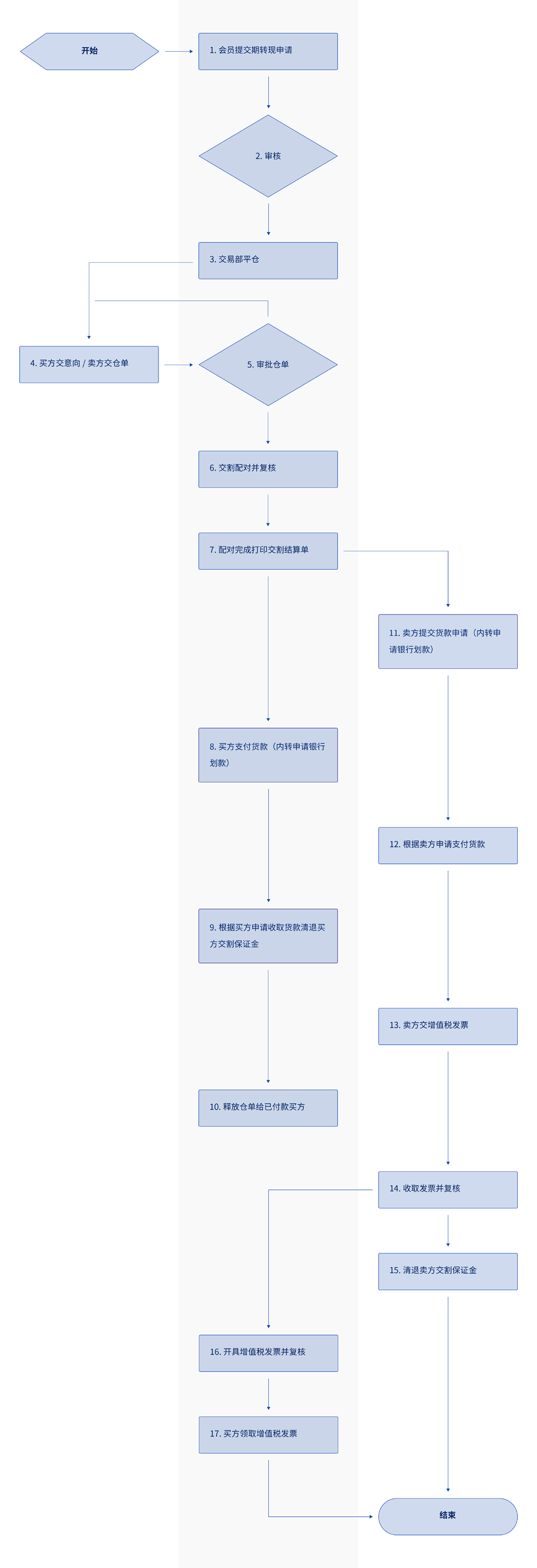
保税标准仓单期转现交割流程
业务流程
